当前位置:首页 > 资讯 > 茶资讯> 正文

【五峰身边事】①中国农科院茶叶研究所成果转化示范基地落户五峰②这些病种都能网上申报

2022-04-20 10:22:45热度:87°C

温馨提示:

请各位老乡出门戴好口罩如有疑问可咨询我们详情介绍

1、中国农科院茶叶研究所成果转化示范基地落户五峰

2、网上申报开通!这些病种都能报

3、五峰中医医院妇幼保健院各科医生介绍来啦!

01.

中国农科院茶叶研究所成果转化示范基地落户五峰

4月1日,中国农业科学院茶叶研究所所长助理、科技处(成果转化处)处长姚明哲带队来我县,召开茶产业高质量发展座谈会,并举行中国农科院茶叶研究所成果转化示范基地授牌仪式。县委副书记、县委政法委书记覃业成,县政协主席周志蓉参加座谈。

会前,专家组先后到五峰镇、渔洋关镇、长乐坪镇,实地考察了茶树种质资源、品种选育实地和绿色防控试验示范基地;同时考察了速溶茶加工生产线、茶叶初加工及部分企业有机茶基地建设与申报资料准备情况。

会上,专家组听取了我县茶产业发展情况的汇报,并就汇报信息和调研中发现的问题提出建议。要优化速溶茶工艺流程,开发药食同源产品;丰富茶企初加工产品品种,并向精深加工方向发展;严格管理茶园,控制投入品使用,推进有机茶园建设;推动绿色防控和低碳加工有机结合,加强生态低碳茶的开发与认证。专家组表示,中茶所将继续落实种质资源调查与品种选育、茶园病虫害绿色防控技术推广与应用、茶叶加工技术指导与开发、有机茶基地建设与认证、品牌宣传与推广等方面工作,助力我县茶产业迈向“品种培优、品质提升、品牌打造和标准化生产”的新“三品一标”之路。

座谈会上,还举行了中国农科院茶叶研究所成果转化示范基地授牌仪式。中国农业科学院茶叶研究所将在我县进行茶叶技术成果转化,由中茶所科技处处长姚明哲担任责任专家,进行茶叶的品种选育、绿色防控和技术加工等工作。

覃业成表示,我县相关部门将积极与中茶所专家交流对接,全力服务茶叶技术成果转化,推动茶产业高质量发展。

02.

网上申报开通!这些病种都能报

为进一步优化营商环境

解决参保人慢门申报不便的问题

3月起

宜昌慢门网厅系统

已投入使用

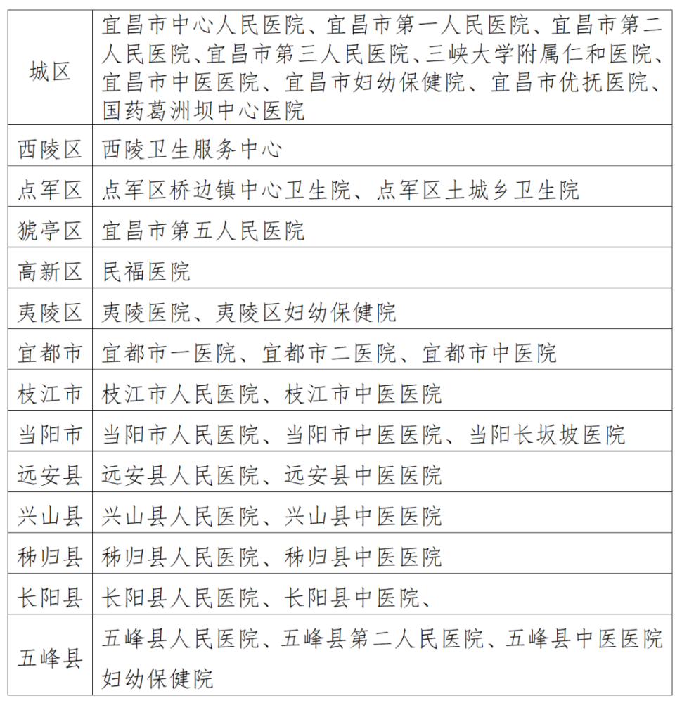
目前,全市共35家医疗机构

开通了网上慢门申报渠道

可通过网厅申报的慢门病种

恶性肿瘤保守治疗、重性精神病、肺结核、慢性重型肝炎抗病毒治疗、血友病、脑血管病致瘫、慢性肾功能衰竭透析、慢性肾功能衰竭非透析、器官移植术后门诊抗排异治疗、恶性肿瘤门诊特殊治疗、青少年生长激素缺乏症、新冠肺炎肺纤维化。

已开通慢门申报的医疗机构如何网上申报?

目前,可通过网厅申报的12个慢门病种,均可由医疗机构通过单位网厅直接申报。

➤医疗机构登录网厅,上传经专家评审通过的慢门信息后,参保患者则可按政策享受慢门待遇,无需再到医保服务大厅办理申报手续。

开通网上申报有何好处?

网厅渠道的开通,实现了宜昌市慢门申报的全城通办,在方便参保群众就近申报的同时,不仅理顺了宜昌市医保系统上线后医疗机构、经办机构间慢门业务的经办流程,并且给慢门患者按“一人一档”建立起电子档案,为提供便民高效的医保服务,完善参保患者病案管理提供了系统保障。

今年以来,宜昌市医保服务中心通过深入推进“一网通办”,大力推进“一事联办”,全面推进“一窗通办”,实现宜昌医保业务一门引导、一窗受理、一站服务、一次办结。平台上线后,平均每天前台办理业务500多人次,累计办理各项医保业务8万余件。

03.

五峰中医医院妇幼保健院各科医生介绍来啦!

五峰中医医院妇幼保健院各科医生介绍及医院各科室咨询电话来啦!

编辑 : 五峰小迷妹

来源:五峰融媒/宜昌发布/五峰中医医院妇幼保健院

审核:茶巷小五

商务合作:

看五峰出品需要转载请联系我们

点击在看,支持小迷妹

相关文章

SQL Error: select id,classid,MATCH(title) AGAINST('01304669 46692369 23694177 41771763 17634234 42340131 01310257 02575448 54482590 25903709 37093138' IN BOOLEAN MODE) as jhc from ***_enewssearchall where (id<>342849) and MATCH(title) AGAINST('01304669 46692369 23694177 41771763 17634234 42340131 01310257 02575448 54482590 25903709 37093138' IN BOOLEAN MODE) order by jhc desc,infotime desc limit 0, 6