当前位置:首页 > 资讯 > 茶资讯> 正文

这些脑洞清奇的茶叶论文,了解一下

2022-04-12 06:58:11热度:97°C

每周一至周五 更新原创文章

点击标题下方蓝字关注 茶业复兴

又到了一年一度的毕业答辩季,已经通过答辩的毕业生欢天喜地,还在等待答辩的毕业生忧心忡忡。选题、开题、写作、答辩,是每个毕业生都无法逃脱的宿命。关于论文写作,选题是第一步,也是十分关键的一步,选对了事半功倍,选错了追悔莫及。

 

在一脸严肃的毕业论文中,我们当然也可以看到人类创造力和想象力的火光闪现。比如:

 

八角茴香对卤鸡肉挥发性风味的影响极其作用机制

论石头剪刀布的制胜攻略……

从《西游记》看古人的微积分思想

狗身上的跳蚤和猫身上的跳蚤哪个跳的更高?

即使是鸡也喜欢漂亮的人类吗?

 

真是万事万物都可研究啊,是不是眼界大开?现在,就让我们把视线转回到茶里。我们在读秀上进行搜索,仅2017年,在论文题目中出现“茶”字的论文就有221篇,其中硕士论文213篇,博士论文8篇。在这些论文中,排名前三的学科分别是工业技术、经济和农业科学。我们挑选了几篇有意思的选题,你感受一下。

超微茶粉理化分析及红茶巧克力饼干的开发

我觉得作者应该是个吃货。不知道作者在写论文的过程中有没有吃胖几斤。如果在市场上多几款美味的茶饼干出来作为茶点,也是蛮令人期待的。

   

茶香风味物质在茶焙烤食品加工中变化规律研究

光看题目都觉得很有食欲。如果你只用“茶香”一词来概括茶的香气,你就太草率了。茶的香味组成十分复杂。有人第一次喝铁观音、喝红茶的时候有人会问,这么香?是不是添加香精了?其实并没有,很多茶叶品种用特有的工艺加工就会有花蜜香、焦糖香,花果香出来。而香普洱茶在储存的过程中还会有枣香、木质香出来。

 

发酵型普洱茶酒的研制

茶与酒,两生花。普洱茶酒也是一个创新的话题,该研究使用普洱茶和大米为原料,并证明普洱茶的添加在一些方面增强了米酒的抗氧化能力。普洱茶做成酒,朋友你要来一杯吗?

 

名优茶采摘机械手与采摘策略研究

画面感很强有没有,满脑子都是剪刀手爱德华。

 

基于电子舌技术评价宜红工夫茶滋味品质的研究

有了这个研究,就不怕有人说茶叶感官审评不靠谱了。

每个领域的论文里面都会出现一些让外行们不明觉厉的选题,比如下面两篇:

 

茶鲜叶离心连续脱水过程数值模拟及设备参数设计与优化

这些字我都看得明白,但是读下来却不知道具体是什么意思。但感觉是很厉害的。从采摘机械手到鲜叶离心连续脱水,看来工业技术学科对茶还蛮有兴趣的。

 

利用线虫模型研究紫娟普洱茶抗阿尔兹海默病的作用机制

我们常说,茶为万病之药。医学对茶的研究也从未中断。阿尔兹海默病是一种神经系统退行性疾病,实验中证明0.4mg/ml的紫娟普洱茶粉中含有EGCG和原花青素不是发挥延缓线虫瘫痪主要作用的两种成分,但论文发现紫娟普洱茶在安全的剂量下能够发挥延缓线虫瘫痪的作用。作者的论证十分严谨,因此小编只能大概解释一下。作者正致力于开发能够治疗阿尔兹海默病的新药物,希望他能够不断深入研究,早日为患者提供有效治疗。

  

鉴于小白鼠对人类科学进步作出的卓越贡献,我们特别整理了一组关于小白鼠的文章。

 

普洱茶茶色素对SD大鼠脂质代谢的影响及其作用机理研究

文章实验用高脂饲料喂养的大鼠,构建营养性肥胖模型大鼠。通过普洱茶茶色素对SD(Sprague dawley)大鼠和HepG2细胞的脂质代谢的影响研究其肥降脂作用及其机理。

 

好,大鼠好不容易养胖了,可以开始实验了。

 

普洱熟茶熏蒸对营养性肥胖大鼠减肥作用及肠道菌群的研究

还是那只发胖的大鼠,这次是用熟茶熏蒸!熏蒸?是不是像香我们做芳香理疗、SPA、雾化之类的体验呢?这个实验采用普洱熟茶熏蒸给予温度(39±1)℃浓度6.67%的茶汤进行45天的熏蒸实验。实验表明普洱熟茶熏蒸对营养性肥胖大鼠有一定的减重作用。如果你也是营养性肥胖…….

 

不同类茶对高脂模型大鼠减肥和防治非酒精性脂肪肝作用的研究

还是那只发胖的大鼠,这次是持续30天的灌胃!(虽然我不喜欢大鼠这种动物,但看到这里还是有点心疼。)本文研究的是不同的茶叶对减肥和预防非酒精性脂肪肝的比较,采用不同剂量的茶汤对其进行持续30天的灌胃,测定实验大鼠相关肝功能和血清生理生化指标。

 

我们经常说的茶多酚,它是以怎样的面貌出现在论文里的呢?

 

还是那只大鼠,只是这次要更惨一点。

 

茶多酚在四氯化碳所致大鼠肝硬化中的作用

 研究目的是观察茶多酚对CC14所致大鼠肝硬化的保护作用。其中对照组使用茶多酚[150mg/(kg.d)]灌胃治疗,然后处死各组大鼠,留取肝脏组织,观察各组大鼠肝组织病理改变。实验结论表明茶多酚能减轻CC14诱导大鼠发生的肝损伤与肝硬化。

 

普洱茶能够减肥、减少肝硬化并不是随便说说的,而是在发胖的大鼠身上不断实验得来的。除了在大鼠身上,茶多酚的功能研究在蛋鸡、奶牛、猪仔、冻泥鳅身上也有涉及。

 

茶多酚在蛋鸡上耐受性和有效性的研究

茶多酚对氧化损伤奶牛乳腺上皮细胞的干预作用及机制研究

茶多酚处理对微冻泥鳅保鲜效果的影响

茶多酚和新型甜味剂共同添加在断奶仔猪饲粮中的应用效果研究

 

在动物的身上,还有一些试验,比如以下两篇:

 

日粮中添加茶粉对猪THRSP基因表达及其信号通路的影响

添加不同含量绿茶副茶粉对日本鹌鹑体内脂肪蓄积与蛋黄胆固醇含量之影响

  

列举了这么多,哪篇论文的选题让你印象最为深刻呢?欢迎在评论中留言讨论。

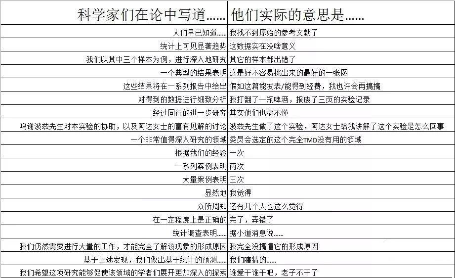
p.s:有童鞋在准备一篇如何解决红茶冷后浑的论文,以下为错误的讨论示范,仅供参考:

 

END

欢迎在评论区留言

相关文章

SQL Error: select id,classid,MATCH(title) AGAINST('53664809 48093652 36522220 22203969 39693870 38702136 21361872 18725022 50223459 34594636' IN BOOLEAN MODE) as jhc from ***_enewssearchall where (id<>332731) and MATCH(title) AGAINST('53664809 48093652 36522220 22203969 39693870 38702136 21361872 18725022 50223459 34594636' IN BOOLEAN MODE) order by jhc desc,infotime desc limit 0, 6