当前位置:首页 > 资讯 > 茶资讯> 正文

FoodChem丨藏茶的靶向与非靶向代谢组学分析及生物活性

2022-05-05 05:37:24热度:91°C

 提示:点击上方"蓝字"↑关注我们吧导读

藏茶是具有地域特征的民族产品,也是一种传承中国传统的传统饮料。该研究对四种藏茶的代谢特性和生物活性进行了评价。鉴定出83种非挥发性代谢产物,包括氨基酸及其衍生物、酚酸、黄酮类化合物、核苷酸及其衍生物、萜类、生物碱、有机酸、脂类等。川茶和131富含萜类和脂类物质。梅占中氨基酸及其衍生物、酚酸和黄酮类化合物含量最高。26种关键挥发性化合物被认为具有气味活性。梅占表现出最高水平的抗氧化和低血糖活性。统计学分析表明,多酚类、黄酮类和儿茶素与生物活性呈显著相关(|r|≥0.7, P<0.05)。该研究表明,不同品种藏茶的代谢谱存在显著差异,为藏茶品质检测提供了清晰的数据基础。

应用案例藏茶的靶向与非靶向代谢组学分析及生物活性

01 研究背景

“藏茶”是中国四川雅安地区出产的典型黑茶,距今已有约1000年的历史,它被誉为藏族同胞的民生茶。茶叶原料的来源以及加工工艺和发酵微生物的差异,会对黑茶品种的化学成分和风味品质产生重大影响。已有大量研究报道了黑茶的化学成分,尤其是普洱茶、茯砖茶和青砖茶。然而只有少数研究测定了藏茶的主要化学成分和生物活性,因此藏茶的化学特征仍不清楚。本研究的目的是通过靶向与非靶向代谢组学分析阐明藏茶品种之间的代谢谱,比较其提取物中的抗氧化和降血糖活性,阐明茶的功能活性之间的关系。这是迄今为止对藏茶化学成分最全面的测定。因此,本研究可为藏茶原料的选择和优质产品的生产提供一定的指导。

02 过程及结果

1.藏茶的化学成分

1.1 主要化学成分的差异

该研究的四种藏茶的成分概况如表1所示。据报道,对健康有益的多酚和类黄酮是黑茶的主要活性成分。梅占中多酚含量最高 (101.66 mg/g),其次是福鼎 (98.58 mg/g)>131 (70.83mg/g)>川茶 (56.82mg/g)。梅占中的黄酮含量也最高(76.03mg/g),川茶、131和福鼎分别为54.48、54.91和68.25mg/g。可溶性糖是一种味觉成分,已被证明可以有效缓解茶汤的苦味。四种藏茶的可溶性糖含量为32.53~55.36mg/g,水溶性蛋白含量为97.80~108.17mg/g。氨基酸与茶汤清新爽口的口感和香气物质密切相关。该研究中总游离氨基酸含量最高的是131(19.85mg/g),其次是梅占(17.77mg/g)、福鼎(15.68mg/g)和川茶(14.07mg/g)。同样,梅占含有的茶色素最多,包括茶黄素(TFs)、茶红素(TRs)和茶褐素(TBs)。前人研究表明,茶色素是与黑茶冲泡颜色直接相关的主要色素。值得注意的是,先前研究表明,茶黄素和茶红素与涩味呈正相关,而茶褐素与苦味呈负相关。

表1 藏茶化学成分的概况

所示数据为均值± SD (n = 3)。同一行内不同字母的均值表示具有显著差异 (P < 0.05)。ND: 没有检出;CC, 川茶;FD: 福鼎;MZ: 梅占;GA: 没食子酸;C:儿茶素;EC: 表儿茶素;EGC: 表没食子酸儿茶素;EGCG: 表没食子儿茶素没食子酸酯;ECG: 表儿茶素没食子酸酯;GCG: 没食子儿茶素没食子酸酯。

1.2儿茶素、咖啡因和没食子酸的含量变化

儿茶素、咖啡因和没食子酸是茶叶中的主要次生代谢物。其中,咖啡因是茶叶中含量最高的生物碱,因此茶叶是该化合物的重要来源。表1中,梅占的咖啡因含量最高,为33.06mg/g,其次是福鼎 (29.63mg/g)、131 (26.73mg/g)和川茶(26.08 mg/g)。此前有研究报道普洱茶、茯砖茶、六堡茶中咖啡因的含量分别为30.92、27.51、25.80 mg/g。没食子酸是黑茶中含量最多的酚酸,占干重的0.03-1.54%。该研究中,福鼎的没食子酸含量最高 (24.61mg/g),其次是梅占 (17.15mg/g)、131 (15.77mg/g)和川茶 (7.25mg/g)。儿茶素被认为是茶叶中的主要功能成分,尽管它们在绿茶中含量丰富,并且也存在于黑茶中。该研究中,梅占组C、EC、EGC、EGCG、ECG、GCG的含量明显高于其他组。四种藏茶中儿茶素总含量为6.04 ~ 46.85mg/g,其中以EGC为主要儿茶素,分别占总儿茶素的46.85和38.66%。同时,该研究在川茶中未检测到EGCG和ECG。一般来说,EGCG是绿茶中含量最多的多酚和主要儿茶素。大量研究表明,酯型儿茶素在发酵过程中被微生物胞外酶水解成非酯型儿茶素。因此,藏茶中较低的EGCG可能与酯型儿茶素的水解有关。

2. 藏茶中非挥发性代谢物分析

2.1 非挥发性代谢物的全质谱分析

该研究应用非靶向代谢组学分析来鉴定藏茶中的非挥发性代谢谱。使用 LC/MS/MS对这些代谢物进行广泛分析,在正和负离子模式下分别捕获原始数据,然后使用SIMCA-P进行分析。该研究在正负离子模式下共检测到612种非挥发性代谢物:在正离子模式下,共检测到430种非挥发性代谢物,其中包括35种氨基酸及其衍生物、27种酚酸、45种黄酮类化合物、18种核苷酸及其衍生物、26种萜类化合物、53种生物碱、7种维生素、12种有机酸、57种脂类和150种其他代谢物;而在负离子模式下检测到182种非挥发性代谢物,其中包括12种氨基酸及其衍生物、26种酚酸、16种黄酮类化合物、11种核苷酸及其衍生物、4种萜类化合物、6种生物碱、1种维生素、10种有机酸、49种脂类和47种其他代谢物。

为了进一步了解四种藏茶的非挥发性代谢物的内在差异,该研究对正离子和负离子模式下的代谢物数据进行了主成分分析 (PCA)。在正离子模式下,PC1和PC2解释了所有样本总方差的83.94和10.34% (图1A),而在负离子模式下,PC1和PC2解释了总方差的73.58和12.99% (图1B)。PCA评分图显示,131、福鼎和梅占在正离子模式下紧密聚在一起,川茶与其他样本有明显的分离。在负离子模式下也得到了类似的结果。

图1 四种藏茶的主成分分析

(A)正离子模式,主成分分析。(B)负离子模式,主成分分析。(C)正离子模式,偏最小二乘判别分析。(D)负离子模式,偏最小二乘判别分析。CC,川茶; FD:福鼎; MZ:梅占。

2.2 差异表达代谢物的鉴定    

以往的研究已经应用偏最小二乘判别分析(PLS-DA)作为红茶贮藏时间和白茶等级的预测模型。另一方面,有研究者使用受监督的PLS-DA模型来识别桔梗的组织特异性标志物。该研究采用PLS-DA模型来区分藏茶中主要和差异表达的代谢物。在正离子模式和负离子模式下,代谢组学数据集的结果得分图分别如图1C和D所示。四组样品之间有明显的分离。接下来,该研究应用了具有200个排列的交叉验证测试来确定已建立的PLS-DA模型的可靠性和稳定性。正离子模式下R2Y和R2截距分别为0.7和−0.86,负离子离子模式下R2Y和R2截距分别为0.73和−0.7。总之,这些结果表明所建立的PLS-DA模型没有过拟合,因此可用于筛选藏茶中差异表达的化合物。

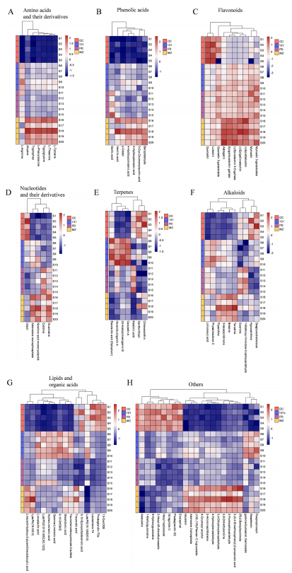
为了鉴定四种藏茶之间差异表达的代谢物,该研究在PLS-DA模型中使用SIMCA-P软件计算了投影变量重要性(VIP)值,然后使用VIP>1.00和P<0.05筛选出差异表达的代谢物作为标志化合物。结果共发现83个正负离子模式的差异化合物,包括7个氨基酸及其衍生物、7个酚酸类、10个黄酮类化合物、5个核苷酸及其衍生物、7个萜烯类、10个生物碱类、1个有机酸类、14个脂类和其他22个(表 2)。随后,该研究生成了83种差异表达化合物的8个热图,以可视化已识别代谢物之间的相对变化(图2A-H)。热图中的每一行和每一列分别代表一个样本和一个差异表达的代谢物,而红色和蓝色分别表示上调和下调的代谢物。综上所述,这些结果表明所有样品的代谢物含量存在显着差异,因此这些关键代谢物需要进一步分析。

表2 藏茶中的差异代谢物表达 (VIP > 1.00)

POS:正离子模式; NEG:负离子模式。

图2 热图显示了四种藏茶中83种差异表达代谢产物的水平 CC,川茶; FD:福鼎; MZ:梅占。

A.氨基酸及其衍生物

从藏茶中鉴定出7种氨基酸及其衍生物,即L-酪氨酸、L-茶氨酸、甘氨酸、L-苯丙氨酸、色氨酸、丙氨酸和L -精氨酸 (图2A)。与其他藏茶相比,除L-精氨酸外,梅占的氨基酸含量最高。在7种氨基酸及其衍生物中,131氨基酸的L-精氨酸含量最高,而川茶最低。L-精氨酸产生甜味,而色氨酸和苯丙氨酸则产生茶的涩味和苦味。另一方面,L-茶氨酸是一种独特的鲜味氨基酸,对茶叶的口感起着重要作用,这些氨基酸可能是藏茶独特口感的差异表达代谢产物。B.酚酸在4种藏茶中鉴定出7种具有显著差异表达谱的酚酸(图2B),其中包括苯甲醛、3-O-对香豆酰奎宁酸、对甲酚、4-羟基肉桂酸、4-羟基苯甲酸、没食子酸和香草酸。在鉴定的7种酚酸中,川茶的含量最低,与氨基酸水平的结果一致。除没食子酸外,梅占的酚酸含量最高。福鼎中没食子酸含量最高,证实了高效液相的结果。此前的研究表明,没食子酸是祁门红茶贮藏10年的一个非常重要的化学标志物。C. 类黄酮结果显示筛选出的茶叶中存在10种显著表达的黄酮类化合物,包括黄芪甲苷、表没食子酸儿茶素、槲皮素、槲皮素3-半乳糖苷、杨梅素、杨梅素3-半乳糖苷、表没食子儿茶素没食子酸酯、表儿茶素3-O-没食子酸酯、木犀草素和表阿夫儿茶精 (图2C)。其中,表没食子酸儿茶素、表没食子儿茶素没食子酸酯、表儿茶素3-O-没食子酸酯和表阿夫儿茶精属于儿茶素及其衍生物。其中,梅占中表阿夫儿茶精、表没食子酸儿茶素、表没食子儿茶素没食子酸酯、表儿茶素3-O-没食子酸酯和黄芪苷含量最高,川茶中槲皮素、槲皮素3-半乳糖苷和木犀草素含量最高。D. 核苷酸及其衍生物在筛选的茶叶类型中鉴定出5个核苷酸及其衍生物,即烟酸单核苷酸、尿嘧啶、一磷酸腺苷、鸟苷和胞苷 (图2D)。总之,与131、福鼎和梅占相比,川茶含有较多的尿嘧啶,但烟酸单核苷酸、一磷酸腺苷、鸟苷和胞苷较少。相比之下,除尿嘧啶外,梅占的其他核苷酸及其衍生物含量最高。E. 萜烯在茶类中鉴定出7种萜烯,它们的含量是差异表达的代谢物 (图2E)。值得注意的是,131具有最高的商陆酸(双盖蕨属)含量,这是一种五环三萜类化合物,具有抗炎作用。同样,131中黄椒素A、22-acetylpriverogenin B和空柄牛肝素A的含量最高。相反,川茶中其他两种萜烯的含量最高,分别是柠檬黄素和黄根醇。总体而言,与川茶和131相比,福鼎和梅占的萜类化合物水平较低。F. 生物碱虽然咖啡因是茶叶中的主要生物碱,但是该研究在藏茶中发现了10种生物碱。值得注意的是,与其他三种藏茶相比,梅占中甜菜碱、3-异恶唑烷酮和哌啶的浓度最高 (图2F),而川茶中甜菜碱、3-异恶唑烷酮、哌啶、酸浆内酯 C和柠檬酸的浓度最低。G. 脂类和有机酸在筛选出的茶中,共鉴定出14种脂质和1种有机酸,它们具有显著差异表达 (图2G)。福鼎的脂质含量显著低于其他3种藏茶。另一方面,川茶的9,10-环氧十八碳烯酸、亚油酸、前列腺素F3a和13-OxoODE含量最高, 131的亚油酸,lysoPE(0:0/18:3(6Z,9Z,12Z) ))、α-亚麻酸、γ-亚麻酸、9,10-DHOME、硬脂酸和牛磺鹅脱氧胆酸盐-3-硫酸盐含量最高,而梅占的lysoPA (16:0/0:0)和愈伤酸含量最高。H. 其他该组共鉴定出22种化合物 (图2H)。其中,七叶皂苷、1-甲基鸟苷、8-羟基鸟苷、2-己基-4,5-二甲基恶唑、庚酸己基、银杏内酯C、前列腺素G2、依那普利拉等8种化合物在川茶中表达量较高。另一方面,2-氨基萘、4-羟基苯甲醛、3,4-二羟基苯甲醛、2,6-二甲基苯胺、2-呋喃甲醛、3-(3,4-二甲氧基苯基)-2-丙烯酸和(R)-2-苯基琥珀酸在梅占中表达量较高,而131中γ-eudesmol鼠李糖苷、sesartemin和丁苯吗啉的含量最高。综上所述,四种藏茶具有不同的代谢组学特征。川茶和131富含萜类和脂类物质。梅占中氨基酸及其衍生物、酚酸和黄酮类化合物含量较高,与总游离氨基酸、总多酚和总黄酮含量一致。上述代谢谱的差异可能与藏茶的品种特性、种植面积、生长条件、灌溉施肥等因素有关。

3. 藏茶挥发性成分的比较

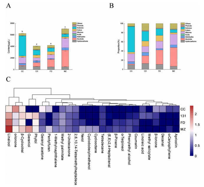
3.1 挥发性化合物成分的差异       该研究在4种藏茶中共鉴定出76种挥发物(补充材料1表S2)。所有这些挥发性化合物被分为9类,即烃类(10)、醇类(12)、醛类(9)、酸类(1)、酮类(12)、酯类(6)、烯烃类(10)、酚类(1)和其他15种化合物。在川茶、福鼎和梅占中分别鉴定出37、50、41和57个挥发性化合物。各组挥发物相对浓度最高的是梅占 (7704.62μg/L),其次是川茶 (6250.95μg/L)、福鼎 (4286.85μg/L)和131 (4062.73μg/L) (图3A)。在川茶中,酮类化合物最为丰富,占鉴定的挥发性化合物的55.78% (图3B)。其中β-紫罗兰酮含量最高,为2075.16μg/L。该化合物之前被证明对红茶冲剂香气有显著的贡献。131中挥发性成分以酮类和醇类为主,分别占21.24和17.03%,而福鼎中挥发性成分以醇类为主,占鉴定挥发物的31.42%;其次为烯烃 (16.24%)。梅占结果表明,醇类 (40.97%)和烯烃 (23.45%)是主要的挥发性化合物,与福鼎中的观察结果一致。

图3 四种藏茶挥发性成分的比较           

(A)相对含量。(B)挥发性化合物的比例。(C)关键挥发性化合物的气味活性值(OAV)。CC,川茶; FD:福鼎; MZ:梅占3.2 挥发性化合物对风味特征的贡献        一般来说,香气特征的形成不仅与挥发性化合物的浓度有关,而且与挥发性化合物的阈值有关。因此,气味活性值(OAV)经常被用来评估香气化合物的贡献,先前研究表明,OAV>1的化合物被认为是相应香气特征的贡献者。该研究中,共有26种关键挥发性化合物的OAV>1,因此被认为是气味活性化合物,其中包括3种烃、7种醇、4种醛、1种酸、2种烯烃、2种酯、5种酮和2种其他化合物 (图3C和表S3)。具体而言,芳樟醇在梅占、福鼎和131中的OAV值最高,分别为245.95、118.81和52.33。芳樟醇具有“花、薰衣草、木”的香气,被认为是绿茶、红茶和乌龙茶中的关键挥发性成分。在川茶中,α-紫罗兰酮具有最高的挥发性香气。值得注意的是,α-紫罗兰酮是红茶加工过程中β-胡萝卜素的主要氧化产物。此外,β-环柠檬醛、香叶醇和植醇是藏茶中重要的挥发性成分,分别呈现出“果香”、“玫瑰天竺葵”和“花”香。总体而言,这些结果表明藏茶具有独特的风味,具有浓郁的木香、花香和果香。4. 藏茶提取物抗氧化活性的研究概况        最近有几项研究报告称,黑茶具有很强的抗氧化活性,不同类型的黑茶具有不同的抗氧化活性。该研究采用DPPH和ABTS•+自由基清除活性及还原能力测定,对藏茶提取物的抗氧化活性进行了评价。结果表明,4种藏茶提取物均具有较强的抗氧化能力,且抗氧化能力随浓度变化在0.1~ 1.0mg/mL之间。根据DPPH自由基清除能力,川茶、131、福鼎和梅占的IC50值分别为0.365、0.297、0.248和0.235mg/mL (图4A)。值得注意的是,该研究加入等量浓度的Vc作为阳性对照,其IC50值为0.077 mg/mL,显著低于4种藏茶提取物。上述结果表明,四种藏茶提取物清除DPPH自由基的能力均弱于Vc。先前研究报道藏茶多酚提取物和Vc在清除DPPH活性方面没有显著差异。这可能与提取物制备方法的不同有关。福鼎和梅占对DPPH自由基的清除活性最高,但差异不显著。也有研究报道其他黑茶(如普洱茶、茯砖茶、六堡茶)也表现出较高的DPPH自由基清除能力。福鼎和梅占表现出良好的ABTS•+自由基清除活性,与DPPH实验结果一致(图4B)。4种藏茶提取物的ABTS IC50值以川茶最高 (0.276 mg/mL),其次为131 (0.214mg/mL)、福鼎 (0.163mg/mL)和梅占 (0.152mg/mL)。相反,福鼎表现出比梅占更好的还原能力 (图4C),这可能是由于不同测定方法下潜在机制的差异所导致的。

图4 四种藏茶提取物的生物活性

(A)基于DPPH自由基清除能力的结果;(B) ABTS•+自由基清除能力;(C) 还原能力;(D) α-淀粉酶和(E) α-葡萄糖苷酶抑制能力;(F) 生物活性与化学成分相关性分析结果。红色和蓝色分别代表正相关和负相关。CC,川茶;FD:福鼎;MZ:梅占。Vc:维生素C。显著性值显示为:* 0.01 ≤ P < 0.05和** P < 0.01。

5. 藏茶降血糖活性的比较

该研究采用α-淀粉酶和α-葡萄糖苷酶抑制试验,测定藏茶提取物的体外降血糖活性,以了解其抗血糖活性。以阿卡波糖为阳性对照,四种藏茶提取物对α-淀粉酶的抑制率见补充材料。随着藏茶提取物浓度从0.1mg/mL增加到1.0mg/mL,这些藏茶提取物对α-淀粉酶的抑制率增加。川茶、131、福鼎和梅占的IC50值分别为0.674、0.479、0.392和0.378mg/mL (图4D),均高于阳性对照阿卡波糖的IC50值 (0.0649mg/mL)。由此可见,虽然藏茶提取物对α-淀粉酶均有较好的抑制作用,但其抑制能力均低于阿卡波糖。福鼎和梅占的抑制能力最强,但差异无统计学意义(P>0.05)。值得注意的是,α-葡萄糖苷酶与α-淀粉酶具有相似的抑制率。川茶、131、福鼎和梅占的IC50值分别为0.689、0.619、0.538和0.484mg/mL。此外,青砖茶水提取物在体外对α-葡萄糖苷酶有很强的抑制作用(图4E),这与之前的研究结果一致。总之,这些结果表明,藏茶有可能成为一种具有预防糖尿病功能的饮料。

6. 化学成分与生物活性的关系

该研究推测,四种藏茶生物活性的差异可能是由化学成分的变化引起的。因此,该研究使用斯皮尔曼等级相关检验来确定生物活性和化学成分之间的关系。化学成分与抗氧化活性和低血糖活性的相关性结果如图4F所示。化学成分与生物活性显著相关(|r|≥0.7, P<0.05);此外,多酚和黄酮类化合物含量与DPPH和ABTS•+自由基清除活性及α-淀粉酶和α-葡萄糖苷酶抑制活性呈显著正相关;黄酮类化合物的相关性更显著(P<0.01);茶黄素含量与抗氧化和降糖活性呈显著正相关,而茶褐素含量与降糖活性呈显著正相关,包括对α-淀粉酶和α-葡萄糖苷酶的抑制作用。此外,自由基清除能力 (包括DPPH和ABTS•+)与没食子酸呈显著正相关,而儿茶素C、EC、EGC、EGCG、ECG和GCG与抗氧化活性呈显著正相关。藏茶虽然富含蛋白质,但其含量与生物活性无显著相关性。之前的研究表明没食子酸、儿茶素和茶黄素是茶叶中抗氧化活性的主要成分。事实上,Wang, Zheng等人认为没食子酸和山奈酚在微生物发酵过程中增强了普洱茶的抗氧化活性,而相关性分析只关注不同样品的化学成分和生物活性是否具有相似的趋势。该研究结果表明,茶多酚、黄酮类化合物、儿茶素等化学物质与茶的生物活性关系最为密切,进一步表明它们可以作为评价藏茶生物活性的指标。

03 实验结论

该研究采用非靶向代谢组学和靶向代谢组学方法,成功地揭示了4种藏茶的化学成分,并测定了它们的体外抗氧化和降血糖活性。从藏茶中鉴定出非挥发性化合物612种,包括氨基酸及其衍生物、酚酸类、黄酮类、核苷酸及其衍生物、萜类、生物碱、维生素、有机酸和脂类等。在不同品种藏茶中鉴定出83个特异表达代谢产物,其中梅占的氨基酸及其衍生物、酚酸和黄酮类化合物含量最高,而川茶和131的萜类和脂类化合物含量最高。气相色谱-质谱联用仪检测出挥发性和气味活性化合物分别为78和26种,后者的特点是强烈的木香、花香和果香。体外抗氧化和降糖实验结果表明,藏茶提取物均具有抗氧化和降糖活性,相关分析表明,藏茶多酚、黄酮类化合物和儿茶素与藏茶的生物活性密切相关。因此,在今后的研究中,还应通过建立动物实验模型,进一步研究藏茶的体内生物活性。该研究结果不仅为藏茶的质量检测提供了清晰的数据库,而且为优质藏茶的生产提供了理论依据。该研究结果对今后藏茶产品的发展和中国黑茶产业的发展具有重要的指导意义。

✎ 文献出处

Liu Y, Huang W, Zhang C. et al. Targeted and untargeted metabolomic analyses and biological activity of Tibetan tea. Food Chem.2022, 384: 12517.

温馨提示:如您需要使用本文相关的代谢组学技术为您的研究服务。可点击下方链接:

谱领全谱/非靶向代谢组

自建3500+代谢物标品库,代谢物更多,数据分析全称人工校对,结果更可靠。

如您想进一步了解详情,也可添加下方谱领科研服务客服或拨打咨询热线:

- End -

(本文转载自:浙工大食品营养健康Lab)

相关文章

SQL Error: select id,classid,MATCH(title) AGAINST('FoodChem 56131856 18561872 18722136 21361648 16484782 47825175 51752339' IN BOOLEAN MODE) as jhc from ***_enewssearchall where (id<>358771) and MATCH(title) AGAINST('FoodChem 56131856 18561872 18722136 21361648 16484782 47825175 51752339' IN BOOLEAN MODE) order by jhc desc,infotime desc limit 0, 6